首页
|
劳务派遣
|
恒悦派遣
|
服务外包
|
企业招聘
|
新闻资讯
|
联系我们
服务电话:0731-85528280 85552658
专题报道
政策法规
行业资讯
数据查询
服务动态
最新公告
专题报道
企业招聘
下载中心
专题报道
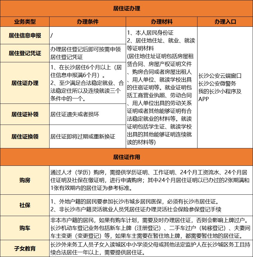
长沙居住证办理流程
文章分类:专题报道
发布时间:2022-04-26 10:26:31
咨询在线客服
服务热线
0731-85528280
微信号:15387593066